Voorlopig weer dubbel Internet thuis
Posted on za 19 oktober 2024 in homenetwork
We gingen dit jaar verhuizen naar Nieuwe-Tonge. Met een maand overlap tussen het oude en het nieuwe huis, had ik tijdelijk behoefte aan Internet op twee adressen. Internet providers zijn daar nog niet erg goed in, tijdelijk Internet op twee adressen leveren. Toen ik daar naar vroeg bij Delta, geen simpel antwoord. Want ik wilde op beide adressen Internet en op een zeker punt mijn (vaste) IP adressen verhuizen. Dat bleek ingewikkeld.
Het plan was om direct na het verkrijgen van de sleutel van ons nieuwe huis, hier het kantoor aan huis geschikt te maken voor gebruik. Dan kon ik, terwijl ik er al aan het werk was, allerlei mensen ontvangen die iets in het nieuwe huis kwamen doen. En dat heeft prima gewerkt.
Maar tijdelijk twee aansluitingen bij Delta: nee dus. Niet zo makkelijk.
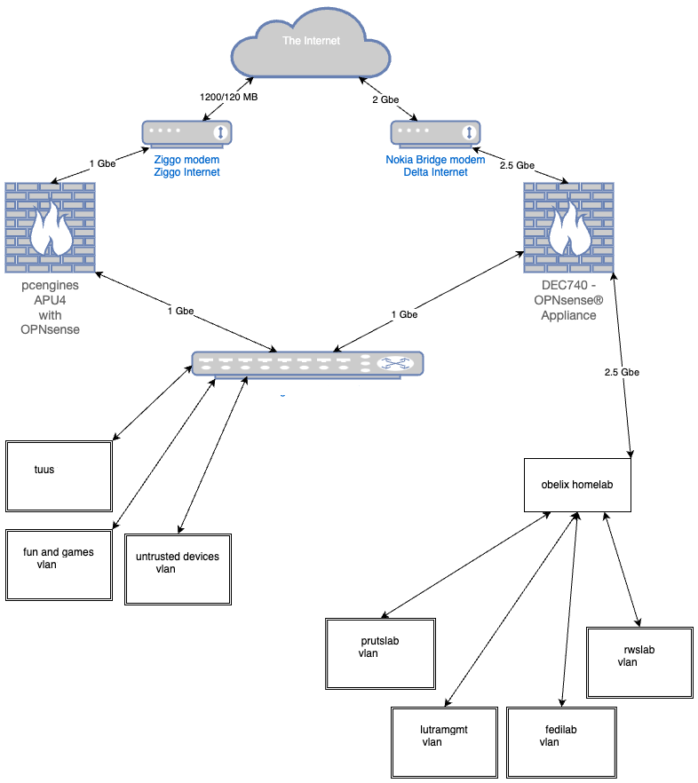
Dus toen heb ik hele makkelijke weg gekozen en gewoon bij een andere partij iets besteld. Ziggo leek het handigste, omdat KPN al bijna geen nieuwe DSL aansluitingen wil leveren lijkt het. 'Binnenkort glas' roept de website dan.
Dus, met een minimum afname van een jaar, hebben we voorlopig twee Internet aansluitingen hier. Delta Fiber voor het echte werk. En Ziggo als we TV willen kijken met de Ziggo GO app.

Tegelijkertijd kreeg ik post van KPN dat ze onder de vlag van Glaspoort een tweede glasnetwerk in ons dorp willen aanleggen. Nu vind ik een tweede glasnetwerk in principe wat overbodig, ik zou toch graag de extra keuze vrijheid hebben. Dus die mogen ze ook komen afmonteren in de meterkast.
Binnenkort een Redundante glasverbinding in het dorp, living the dream! ;-)